各省、自治区、直辖市人民政府,国务院各部委、各直属机构:
现将《“十三五”生态环境保护规划》印发给你们,请认真贯彻实施。
国务院
2016年11月24日
第一章 全国生态环境保护形势
第一节 生态环境保护取得积极进展
第二节 生态环境是全面建成小康社会的突出短板
第三节 生态环境保护面临机遇与挑战
第二章 指导思想、基本原则与主要目标
第一节 指导思想
第二节 基本原则
第三节 主要目标
第三章 强化源头防控,夯实绿色发展基础
第一节 强化生态空间管控
第二节 推进供给侧结构性改革
第三节 强化绿色科技创新引领
第四节 推动区域绿色协调发展
第四章 深化质量管理,大力实施三大行动计划
第一节 分区施策改善大气环境质量
第二节 精准发力提升水环境质量
第三节 分类防治土壤环境污染
第五章 实施专项治理,全面推进达标排放与污染减排
第一节 实施工业污染源全面达标排放计划
第二节 深入推进重点污染物减排
第三节 加强基础设施建设
第四节 加快农业农村环境综合治理
第六章 实行全程管控,有效防范和降低环境风险
第一节 完善风险防控和应急响应体系
第二节 加大重金属污染防治力度
第三节 提高危险废物处置水平
第四节 夯实化学品风险防控基础
第五节 加强核与辐射安全管理
第七章 加大保护力度,强化生态修复
第一节 维护国家生态安全
第二节 管护重点生态区域
第三节 保护重要生态系统
第四节 提升生态系统功能
第五节 修复生态退化地区
第六节 扩大生态产品供给
第七节 保护生物多样性
第八章 加快制度创新,积极推进治理体系和治理能力现代化
第一节 健全法治体系
第二节 完善市场机制
第三节 落实地方责任
第四节 加强企业监管
第五节 实施全民行动
第六节 提升治理能力
第九章 实施一批国家生态环境保护重大工程
第十章 健全规划实施保障措施
第一节 明确任务分工
第二节 加大投入力度
第三节 加强国际合作
第四节 推进试点示范
第五节 严格评估考核
党中央、国务院高度重视生态环境保护工作。“十二五”以来,坚决向污染宣战,全力推进大气、水、土壤污染防治,持续加大生态环境保护力度,生态环境质量有所改善,完成了“十二五”规划确定的主要目标和任务。“十三五”期间,经济社会发展不平衡、不协调、不可持续的问题仍然突出,多阶段、多领域、多类型生态环境问题交织,生态环境与人民群众需求和期待差距较大,提高环境质量,加强生态环境综合治理,加快补齐生态环境短板,是当前核心任务。
第一节 生态环境保护取得积极进展
生态文明建设上升为国家战略。党中央、国务院高度重视生态文明建设。习近平总书记多次强调,“绿水青山就是金山银山”,“要坚持节约资源和保护环境的基本国策”,“像保护眼睛一样保护生态环境,像对待生命一样对待生态环境”。李克强总理多次指出,要加大环境综合治理力度,提高生态文明水平,促进绿色发展,下决心走出一条经济发展与环境改善双赢之路。党的十八大以来,党中央、国务院把生态文明建设摆在更加重要的战略位置,纳入“五位一体”总体布局,作出一系列重大决策部署,出台《生态文明体制改革总体方案》,实施大气、水、土壤污染防治行动计划。把发展观、执政观、自然观内在统一起来,融入到执政理念、发展理念中,生态文明建设的认识高度、实践深度、推进力度前所未有。
生态环境质量有所改善。2015年,全国338个地级及以上城市细颗粒物(PM2.5)年均浓度为50微克/立方米,首批开展监测的74个城市细颗粒物年均浓度比2013年下降23.6%,京津冀、长三角、珠三角分别下降27.4%、20.9%、27.7%,酸雨区占国土面积比例由历史高峰值的30%左右降至7.6%,大气污染防治初见成效。全国1940个地表水国控断面Ⅰ—Ⅲ类比例提高至66%,劣Ⅴ类比例下降至9.7%,大江大河干流水质明显改善。全国森林覆盖率提高至21.66%,森林蓄积量达到151.4亿立方米,草原综合植被盖度54%。建成自然保护区2740个,占陆地国土面积14.8%,超过90%的陆地自然生态系统类型、89%的国家重点保护野生动植物种类以及大多数重要自然遗迹在自然保护区内得到保护,大熊猫、东北虎、朱鹮、藏羚羊、扬子鳄等部分珍稀濒危物种野外种群数量稳中有升。荒漠化和沙化状况连续三个监测周期实现面积“双缩减”。
治污减排目标任务超额完成。到2015年,全国脱硫、脱硝机组容量占煤电总装机容量比例分别提高到99%、92%,完成煤电机组超低排放改造1.6亿千瓦。全国城市污水处理率提高到92%,城市建成区生活垃圾无害化处理率达到94.1%。7.2万个村庄实施环境综合整治,1.2亿多农村人口直接受益。6.1万家规模化养殖场(小区)建成废弃物处理和资源化利用设施。“十二五”期间,全国化学需氧量和氨氮、二氧化硫、氮氧化物排放总量分别累计下降12.9%、13%、18%、18.6%。
生态保护与建设取得成效。天然林资源保护、退耕还林还草、退牧还草、防护林体系建设、河湖与湿地保护修复、防沙治沙、水土保持、石漠化治理、野生动植物保护及自然保护区建设等一批重大生态保护与修复工程稳步实施。重点国有林区天然林全部停止商业性采伐。全国受保护的湿地面积增加525.94万公顷,自然湿地保护率提高到46.8%。沙化土地治理10万平方公里、水土流失治理26.6万平方公里。完成全国生态环境十年变化(2000—2010年)调查评估,发布《中国生物多样性红色名录》。建立各级森林公园、湿地公园、沙漠公园4300多个。16个省(区、市)开展生态省建设,1000多个市(县、区)开展生态市(县、区)建设,114个市(县、区)获得国家生态建设示范区命名。国有林场改革方案及国有林区改革指导意见印发实施,6个省完成国有林场改革试点任务。
环境风险防控稳步推进。到2015年,50个危险废物、273个医疗废物集中处置设施基本建成,历史遗留的670万吨铬渣全部处置完毕,铅、汞、镉、铬、砷五种重金属污染物排放量比2007年下降27.7%,涉重金属突发环境事件数量大幅减少。科学应对天津港“8•12”特别重大火灾爆炸等事故环境影响。核设施安全水平持续提高,核技术利用管理日趋规范,辐射环境质量保持良好。
生态环境法治建设不断完善。环境保护法、大气污染防治法、放射性废物安全管理条例、环境空气质量标准等完成制修订,生态环境损害责任追究办法等文件陆续出台,生态保护补偿机制进一步健全。深入开展环境保护法实施年活动和环境保护综合督察。全社会生态环境法治观念和意识不断加强。
第二节 生态环境是全面建成小康社会的突出短板
污染物排放量大面广,环境污染重。我国化学需氧量、二氧化硫等主要污染物排放量仍然处于2000万吨左右的高位,环境承载能力超过或接近上限。78.4%的城市空气质量未达标,公众反映强烈的重度及以上污染天数比例占3.2%,部分地区冬季空气重污染频发高发。饮用水水源安全保障水平亟需提升,排污布局与水环境承载能力不匹配,城市建成区黑臭水体大量存在,湖库富营养化问题依然突出,部分流域水体污染依然较重。全国土壤点位超标率16.1%,耕地土壤点位超标率19.4%,工矿废弃地土壤污染问题突出。城乡环境公共服务差距大,治理和改善任务艰巨。
山水林田湖缺乏统筹保护,生态损害大。中度以上生态脆弱区域占全国陆地国土面积的55%,荒漠化和石漠化土地占国土面积的近20%。森林系统低质化、森林结构纯林化、生态功能低效化、自然景观人工化趋势加剧,每年违法违规侵占林地约200万亩,全国森林单位面积蓄积量只有全球平均水平的78%。全国草原生态总体恶化局面尚未根本扭转,中度和重度退化草原面积仍占1/3以上,已恢复的草原生态系统较为脆弱。全国湿地面积近年来每年减少约510万亩,900多种脊椎动物、3700多种高等植物生存受到威胁。资源过度开发利用导致生态破坏问题突出,生态空间不断被蚕食侵占,一些地区生态资源破坏严重,系统保护难度加大。
产业结构和布局不合理,生态环境风险高。我国是化学品生产和消费大国,有毒有害污染物种类不断增加,区域性、结构性、布局性环境风险日益凸显。环境风险企业数量庞大、近水靠城,危险化学品安全事故导致的环境污染事件频发。突发环境事件呈现原因复杂、污染物质多样、影响地域敏感、影响范围扩大的趋势。过去十年年均发生森林火灾7600多起,森林病虫害发生面积1.75亿亩以上。近年来,年均截获有害生物达100万批次,动植物传染及检疫性有害生物从国境口岸传入风险高。
第三节 生态环境保护面临机遇与挑战
“十三五”期间,生态环境保护面临重要的战略机遇。全面深化改革与全面依法治国深入推进,创新发展和绿色发展深入实施,生态文明建设体制机制逐步健全,为环境保护释放政策红利、法治红利和技术红利。经济转型升级、供给侧结构性改革加快化解重污染过剩产能、增加生态产品供给,污染物新增排放压力趋缓。公众生态环境保护意识日益增强,全社会保护生态环境的合力逐步形成。
同时,我国工业化、城镇化、农业现代化的任务尚未完成,生态环境保护仍面临巨大压力。伴随着经济下行压力加大,发展与保护的矛盾更加突出,一些地方环保投入减弱,进一步推进环境治理和质量改善任务艰巨。区域生态环境分化趋势显现,污染点状分布转向面上扩张,部分地区生态系统稳定性和服务功能下降,统筹协调保护难度大。我国积极应对全球气候变化,推进“一带一路”建设,国际社会尤其是发达国家要求我国承担更多环境责任,深度参与全球环境治理挑战大。
“十三五”期间,生态环境保护机遇与挑战并存,既是负重前行、大有作为的关键期,也是实现质量改善的攻坚期、窗口期。要充分利用新机遇新条件,妥善应对各种风险和挑战,坚定推进生态环境保护,提高生态环境质量。
第一节 指导思想
全面贯彻党的十八大和十八届三中、四中、五中、六中全会精神,以邓小平理论、“三个代表”重要思想、科学发展观为指导,深入贯彻习近平总书记系列重要讲话精神和治国理政新理念新思想新战略,统筹推进“五位一体”总体布局和协调推进“四个全面”战略布局,牢固树立和贯彻落实创新、协调、绿色、开放、共享的发展理念,按照党中央、国务院决策部署,以提高环境质量为核心,实施最严格的环境保护制度,打好大气、水、土壤污染防治三大战役,加强生态保护与修复,严密防控生态环境风险,加快推进生态环境领域国家治理体系和治理能力现代化,不断提高生态环境管理系统化、科学化、法治化、精细化、信息化水平,为人民提供更多优质生态产品,为实现“两个一百年”奋斗目标和中华民族伟大复兴的中国梦作出贡献。
第二节 基本原则
坚持绿色发展、标本兼治。绿色富国、绿色惠民,处理好发展和保护的关系,协同推进新型工业化、城镇化、信息化、农业现代化与绿色化。坚持立足当前与着眼长远相结合,加强生态环境保护与稳增长、调结构、惠民生、防风险相结合,强化源头防控,推进供给侧结构性改革,优化空间布局,推动形成绿色生产和绿色生活方式,从源头预防生态破坏和环境污染,加大生态环境治理力度,促进人与自然和谐发展。
坚持质量核心、系统施治。以解决生态环境突出问题为导向,分区域、分流域、分阶段明确生态环境质量改善目标任务。统筹运用结构优化、污染治理、污染减排、达标排放、生态保护等多种手段,实施一批重大工程,开展多污染物协同防治,系统推进生态修复与环境治理,确保生态环境质量稳步提升,提高优质生态产品供给能力。
坚持空间管控、分类防治。生态优先,统筹生产、生活、生态空间管理,划定并严守生态保护红线,维护国家生态安全。建立系统完整、责权清晰、监管有效的管理格局,实施差异化管理,分区分类管控,分级分项施策,提升精细化管理水平。
坚持改革创新、强化法治。以改革创新推进生态环境保护,转变环境治理理念和方式,改革生态环境治理基础制度,建立覆盖所有固定污染源的企业排放许可制,实行省以下环保机构监测监察执法垂直管理制度,加快形成系统完整的生态文明制度体系。加强环境立法、环境司法、环境执法,从硬从严,重拳出击,促进全社会遵纪守法。依靠法律和制度加强生态环境保护,实现源头严防、过程严管、后果严惩。
坚持履职尽责、社会共治。建立严格的生态环境保护责任制度,合理划分中央和地方环境保护事权和支出责任,落实生态环境保护“党政同责”、“一岗双责”。落实企业环境治理主体责任,动员全社会积极参与生态环境保护,激励与约束并举,政府与市场“两手发力”,形成政府、企业、公众共治的环境治理体系。
第三节 主要目标
到2020年,生态环境质量总体改善。生产和生活方式绿色、低碳水平上升,主要污染物排放总量大幅减少,环境风险得到有效控制,生物多样性下降势头得到基本控制,生态系统稳定性明显增强,生态安全屏障基本形成,生态环境领域国家治理体系和治理能力现代化取得重大进展,生态文明建设水平与全面建成小康社会目标相适应。

绿色发展是从源头破解我国资源环境约束瓶颈、提高发展质量的关键。要创新调控方式,强化源头管理,以生态空间管控引导构建绿色发展格局,以生态环境保护推进供给侧结构性改革,以绿色科技创新引领生态环境治理,促进重点区域绿色、协调发展,加快形成节约资源和保护环境的空间布局、产业结构和生产生活方式,从源头保护生态环境。
第一节 强化生态空间管控
全面落实主体功能区规划。强化主体功能区在国土空间开发保护中的基础作用,推动形成主体功能区布局。依据不同区域主体功能定位,制定差异化的生态环境目标、治理保护措施和考核评价要求。禁止开发区域实施强制性生态环境保护,严格控制人为因素对自然生态和自然文化遗产原真性、完整性的干扰,严禁不符合主体功能定位的各类开发活动,引导人口逐步有序转移。限制开发的重点生态功能区开发强度得到有效控制,形成环境友好型的产业结构,保持并提高生态产品供给能力,增强生态系统服务功能。限制开发的农产品主产区着力保护耕地土壤环境,确保农产品供给和质量安全。重点开发区域加强环境管理与治理,大幅降低污染物排放强度,减少工业化、城镇化对生态环境的影响,改善人居环境,努力提高环境质量。优化开发区域引导城市集约紧凑、绿色低碳发展,扩大绿色生态空间,优化生态系统格局。实施海洋主体功能区规划,优化海洋资源开发格局。
划定并严守生态保护红线。2017年底前,京津冀区域、长江经济带沿线各省(市)划定生态保护红线;2018年底前,其他省(区、市)划定生态保护红线;2020年底前,全面完成全国生态保护红线划定、勘界定标,基本建立生态保护红线制度。制定生态保护红线管控措施,建立健全生态保护补偿机制,定期发布生态保护红线保护状况信息。建立监控体系与评价考核制度,对各省(区、市)生态保护红线保护成效进行评价考核。全面保障国家生态安全,保护和提升森林、草原、河流、湖泊、湿地、海洋等生态系统功能,提高优质生态产品供给能力。
推动“多规合一”。以主体功能区规划为基础,规范完善生态环境空间管控、生态环境承载力调控、环境质量底线控制、战略环评与规划环评刚性约束等环境引导和管控要求,制定落实生态保护红线、环境质量底线、资源利用上线和环境准入负面清单的技术规范,强化“多规合一”的生态环境支持。以市县级行政区为单元,建立由空间规划、用途管制、差异化绩效考核等构成的空间治理体系。积极推动建立国家空间规划体系,统筹各类空间规划,推进“多规合一”。研究制定生态环境保护促进“多规合一”的指导意见。自2018年起,启动省域、区域、城市群生态环境保护空间规划研究。
第二节 推进供给侧结构性改革
强化环境硬约束推动淘汰落后和过剩产能。建立重污染产能退出和过剩产能化解机制,对长期超标排放的企业、无治理能力且无治理意愿的企业、达标无望的企业,依法予以关闭淘汰。修订完善环境保护综合名录,推动淘汰高污染、高环境风险的工艺、设备与产品。鼓励各地制定范围更宽、标准更高的落后产能淘汰政策,京津冀地区要加大对不能实现达标排放的钢铁等过剩产能淘汰力度。依据区域资源环境承载能力,确定各地区造纸、制革、印染、焦化、炼硫、炼砷、炼油、电镀、农药等行业规模限值。实行新(改、扩)建项目重点污染物排放等量或减量置换。调整优化产业结构,煤炭、钢铁、水泥、平板玻璃等产能过剩行业实行产能等量或减量置换。
严格环保能耗要求促进企业加快升级改造。实施能耗总量和强度“双控”行动,全面推进工业、建筑、交通运输、公共机构等重点领域节能。严格新建项目节能评估审查,加强工业节能监察,强化全过程节能监管。钢铁、有色金属、化工、建材、轻工、纺织等传统制造业全面实施电机、变压器等能效提升、清洁生产、节水治污、循环利用等专项技术改造,实施系统能效提升、燃煤锅炉节能环保综合提升、绿色照明、余热暖民等节能重点工程。支持企业增强绿色精益制造能力,推动工业园区和企业应用分布式能源。
促进绿色制造和绿色产品生产供给。从设计、原料、生产、采购、物流、回收等全流程强化产品全生命周期绿色管理。支持企业推行绿色设计,开发绿色产品,完善绿色包装标准体系,推动包装减量化、无害化和材料回收利用。建设绿色工厂,发展绿色工业园区,打造绿色供应链,开展绿色评价和绿色制造工艺推广行动,全面推进绿色制造体系建设。增强绿色供给能力,整合环保、节能、节水、循环、低碳、再生、有机等产品认证,建立统一的绿色产品标准、认证、标识体系。发展生态农业和有机农业,加快有机食品基地建设和产业发展,增加有机产品供给。到2020年,创建百家绿色设计示范企业、百家绿色示范园区、千家绿色示范工厂,绿色制造体系基本建立。
推动循环发展。实施循环发展引领计划,推进城市低值废弃物集中处置,开展资源循环利用示范基地和生态工业园区建设,建设一批循环经济领域国家新型工业化产业示范基地和循环经济示范市县。实施高端再制造、智能再制造和在役再制造示范工程。深化工业固体废物综合利用基地建设试点,建设产业固体废物综合利用和资源再生利用示范工程。依托国家“城市矿产”示范基地,培育一批回收和综合利用骨干企业、再生资源利用产业基地和园区。健全再生资源回收利用网络,规范完善废钢铁、废旧轮胎、废旧纺织品与服装、废塑料、废旧动力电池等综合利用行业管理。尝试建立逆向回收渠道,推广“互联网+回收”、智能回收等新型回收方式,实行生产者责任延伸制度。到2020年,全国工业固体废物综合利用率提高到73%。实现化肥农药零增长,实施循环农业示范工程,推进秸秆高值化和产业化利用。到2020年,秸秆综合利用率达到85%,国家现代农业示范区和粮食主产县基本实现农业资源循环利用。
推进节能环保产业发展。推动低碳循环、治污减排、监测监控等核心环保技术工艺、成套产品、装备设备、材料药剂研发与产业化,尽快形成一批具有竞争力的主导技术和产品。鼓励发展节能环保技术咨询、系统设计、设备制造、工程施工、运营管理等专业化服务。大力发展环境服务业,推进形成合同能源管理、合同节水管理、第三方监测、环境污染第三方治理及环境保护政府和社会资本合作等服务市场,开展小城镇、园区环境综合治理托管服务试点。规范环境绩效合同管理,逐步建立环境服务绩效评价考核机制。发布政府采购环境服务清单。鼓励社会资本投资环保企业,培育一批具有国际竞争力的大型节能环保企业与环保品牌。鼓励生态环保领域大众创业、万众创新。充分发挥环保行业组织、科技社团在环保科技创新、成果转化和产业化过程中的作用。完善行业监管制度,开展环保产业常规调查统计工作,建立环境服务企业诚信档案,发布环境服务业发展报告。
第三节 强化绿色科技创新引领
推进绿色化与创新驱动深度融合。把绿色化作为国家实施创新驱动发展战略、经济转型发展的重要基点,推进绿色化与各领域新兴技术深度融合发展。发展智能绿色制造技术,推动制造业向价值链高端攀升。发展生态绿色、高效安全的现代农业技术,深入开展节水农业、循环农业、有机农业、现代林业和生物肥料等技术研发,促进农业提质增效和可持续发展。发展安全、清洁、高效的现代能源技术,推动能源生产和消费革命。发展资源节约循环利用的关键技术,建立城镇生活垃圾资源化利用、再生资源回收利用、工业固体废物综合利用等技术体系。重点针对大气、水、土壤等问题,形成源头预防、末端治理和生态环境修复的成套技术。
加强生态环保科技创新体系建设。瞄准世界生态环境科技发展前沿,立足我国生态环境保护的战略要求,突出自主创新、综合集成创新,加快构建层次清晰、分工明确、运行高效、支撑有力的国家生态环保科技创新体系。重点建立以科学研究为先导的生态环保科技创新理论体系,以应用示范为支撑的生态环保技术研发体系,以人体健康为目标的环境基准和环境标准体系,以提升竞争力为核心的环保产业培育体系,以服务保障为基础的环保科技管理体系。实施环境科研领军人才工程,加强环保专业技术领军人才和青年拔尖人才培养,重点建设一批创新人才培养基地,打造一批高水平创新团队。支持相关院校开展环保基础科学和应用科学研究。建立健全环保职业荣誉制度。
建设生态环保科技创新平台。统筹科技资源,深化生态环保科技体制改革。加强重点实验室、工程技术中心、科学观测研究站、环保智库等科技创新平台建设,加强技术研发推广,提高管理科学化水平。积极引导企业与科研机构加强合作,强化企业创新主体作用,推动环保技术研发、科技成果转移转化和推广应用。推动建立环保装备与服务需求信息平台、技术创新转化交易平台。依托有条件的科技产业园区,集中打造环保科技创新试验区、环保高新技术产业区、环保综合治理技术服务区、国际环保技术合作区、环保高水平人才培养教育区,建立一批国家级环保高新技术产业开发区。
实施重点生态环保科技专项。继续实施水体污染控制与治理国家科技重大专项,实施大气污染成因与控制技术研究、典型脆弱生态修复与保护研究、煤炭清洁高效利用和新型节能技术研发、农业面源和重金属污染农田综合防治与修复技术研发、海洋环境安全保障等重点研发计划专项。在京津冀地区、长江经济带、“一带一路”沿线省(区、市)等重点区域开展环境污染防治和生态修复技术应用试点示范,提出生态环境治理系统性技术解决方案。打造京津冀等区域环境质量提升协同创新共同体,实施区域环境质量提升创新科技工程。创新青藏高原等生态屏障带保护修复技术方法与治理模式,研发生态环境监测预警、生态修复、生物多样性保护、生态保护红线评估管理、生态廊道构建等关键技术,建立一批生态保护与修复科技示范区。支持生态、土壤、大气、温室气体等环境监测预警网络系统及关键技术装备研发,支持生态环境突发事故监测预警及应急处置技术、遥感监测技术、数据分析与服务产品、高端环境监测仪器等研发。开展重点行业危险废物污染特性与环境效应、危险废物溯源及快速识别、全过程风险防控、信息化管理技术等领域研究,加快建立危险废物技术规范体系。建立化学品环境与健康风险评估方法、程序和技术规范体系。加强生态环境管理决策支撑科学研究,开展多污染物协同控制、生态环境系统模拟、污染源解析、生态环境保护规划、生态环境损害评估、网格化管理、绿色国内生产总值核算等技术方法研究应用。
完善环境标准和技术政策体系。研究制定环境基准,修订土壤环境质量标准,完善挥发性有机物排放标准体系,严格执行污染物排放标准。加快机动车和非道路移动源污染物排放标准、燃油产品质量标准的制修订和实施。发布实施船舶发动机排气污染物排放限值及测量方法(中国第一、二阶段)、轻型汽车和重型汽车污染物排放限值及测量方法(中国第六阶段)、摩托车和轻便摩托车污染物排放限值及测量方法(中国第四阶段)、畜禽养殖污染物排放标准。修订在用机动车排放标准,力争实施非道路移动机械国Ⅳ排放标准。完善环境保护技术政策,建立生态保护红线监管技术规范。健全钢铁、水泥、化工等重点行业清洁生产评价指标体系。加快制定完善电力、冶金、有色金属等重点行业以及城乡垃圾处理、机动车船和非道路移动机械污染防治、农业面源污染防治等重点领域技术政策。建立危险废物利用处置无害化管理标准和技术体系。
第四节 推动区域绿色协调发展
促进四大区域绿色协调发展。西部地区要坚持生态优先,强化生态环境保护,提升生态安全屏障功能,建设生态产品供给区,合理开发石油、煤炭、天然气等战略性资源和生态旅游、农畜产品等特色资源。东北地区要加强大小兴安岭、长白山等森林生态系统保护和北方防沙带建设,强化东北平原湿地和农用地土壤环境保护,推动老工业基地振兴。中部地区要以资源环境承载能力为基础,有序承接产业转移,推进鄱阳湖、洞庭湖生态经济区和汉江、淮河生态经济带建设,研究建设一批流域沿岸及交通通道沿线的生态走廊,加强水环境保护和治理。东部地区要扩大生态空间,提高环境资源利用效率,加快推动产业升级,在生态环境质量改善等方面走在前列。
推进“一带一路”绿色化建设。加强中俄、中哈以及中国—东盟、上海合作组织等现有多双边合作机制,积极开展澜沧江—湄公河环境合作,开展全方位、多渠道的对话交流活动,加强与沿线国家环境官员、学者、青年的交流和合作,开展生态环保公益活动,实施绿色丝路使者计划,分享中国生态文明、绿色发展理念与实践经验。建立健全绿色投资与绿色贸易管理制度体系,落实对外投资合作环境保护指南。开展环保产业技术合作园区及示范基地建设,推动环保产业走出去。树立中国铁路、电力、汽车、通信、新能源、钢铁等优质产能绿色品牌。推进“一带一路”沿线省(区、市)产业结构升级与创新升级,推动绿色产业链延伸;开展重点战略和关键项目环境评估,提高生态环境风险防范与应对能力。编制实施国内“一带一路”沿线区域生态环保规划。
推动京津冀地区协同保护。以资源环境承载能力为基础,优化经济发展和生态环境功能布局,扩大环境容量与生态空间。加快推动天津传统制造业绿色化改造。促进河北有序承接北京非首都功能转移和京津科技成果转化。强化区域环保协作,联合开展大气、河流、湖泊等污染治理,加强区域生态屏障建设,共建坝上高原生态防护区、燕山—太行山生态涵养区,推动光伏等新能源广泛应用。创新生态环境联动管理体制机制,构建区域一体化的生态环境监测网络、生态环境信息网络和生态环境应急预警体系,建立区域生态环保协调机制、水资源统一调配制度、跨区域联合监察执法机制,建立健全区域生态保护补偿机制和跨区域排污权交易市场。到2020年,京津冀地区生态环境保护协作机制有效运行,生态环境质量明显改善。
推进长江经济带共抓大保护。把保护和修复长江生态环境摆在首要位置,推进长江经济带生态文明建设,建设水清地绿天蓝的绿色生态廊道。统筹水资源、水环境、水生态,推动上中下游协同发展、东中西部互动合作,加强跨部门、跨区域监管与应急协调联动,把实施重大生态修复工程作为推动长江经济带发展项目的优先选项,共抓大保护,不搞大开发。统筹江河湖泊丰富多样的生态要素,构建以长江干支流为经络,以山水林田湖为有机整体,江湖关系和谐、流域水质优良、生态流量充足、水土保持有效、生物种类多样的生态安全格局。上游区重点加强水源涵养、水土保持功能和生物多样性保护,合理开发利用水资源,严控水电开发生态影响;中游区重点协调江湖关系,确保丹江口水库水质安全;下游区加快产业转型升级,重点加强退化水生态系统恢复,强化饮用水水源保护,严格控制城镇周边生态空间占用,开展河网地区水污染治理。妥善处理江河湖泊关系,实施长江干流及洞庭湖上游“四水”、鄱阳湖上游“五河”的水库群联合调度,保障长江干支流生态流量与两湖生态水位。统筹规划、集约利用长江岸线资源,控制岸线开发强度。强化跨界水质断面考核,推动协同治理。
以提高环境质量为核心,推进联防联控和流域共治,制定大气、水、土壤三大污染防治行动计划的施工图。根据区域、流域和类型差异分区施策,实施多污染物协同控制,提高治理措施的针对性和有效性。实行环境质量底线管理,努力实现分阶段达到环境质量标准、治理责任清单式落地,解决群众身边的突出环境问题。
第一节 分区施策改善大气环境质量
实施大气环境质量目标管理和限期达标规划。各省(区、市)要对照国家大气环境质量标准,开展形势分析,定期考核并公布大气环境质量信息。强化目标和任务的过程管理,深入推进钢铁、水泥等重污染行业过剩产能退出,大力推进清洁能源使用,推进机动车和油品标准升级,加强油品等能源产品质量监管,加强移动源污染治理,加大城市扬尘和小微企业分散源、生活源污染整治力度。深入实施《大气污染防治行动计划》,大幅削减二氧化硫、氮氧化物和颗粒物的排放量,全面启动挥发性有机物污染防治,开展大气氨排放控制试点,实现全国地级及以上城市二氧化硫、一氧化碳浓度全部达标,细颗粒物、可吸入颗粒物浓度明显下降,二氧化氮浓度继续下降,臭氧浓度保持稳定、力争改善。实施城市大气环境质量目标管理,已经达标的城市,应当加强保护并持续改善;未达标的城市,应确定达标期限,向社会公布,并制定实施限期达标规划,明确达标时间表、路线图和重点任务。
加强重污染天气应对。强化各级空气质量预报中心运行管理,提高预报准确性,及时发布空气质量预报信息,实现预报信息全国共享、联网发布。完善重度及以上污染天气的区域联合预警机制,加强东北、西北、成渝和华中区域大气环境质量预测预报能力。健全应急预案体系,制定重污染天气应急预案实施情况评估技术规程,加强对预案实施情况的检查和评估。各省(区、市)和地级及以上城市及时修编重污染天气应急预案,开展重污染天气成因分析和污染物来源解析,科学制定针对性减排措施,每年更新应急减排措施项目清单。及时启动应急响应措施,提高重污染天气应对的有效性。强化监管和督察,对应对不及时、措施不力的地方政府,视情况予以约谈、通报、挂牌督办。
深化区域大气污染联防联控。全面深化京津冀及周边地区、长三角、珠三角等区域大气污染联防联控,建立常态化区域协作机制,区域内统一规划、统一标准、统一监测、统一防治。对重点行业、领域制定实施统一的环保标准、排污收费政策、能源消费政策,统一老旧车辆淘汰和在用车辆管理标准。重点区域严格控制煤炭消费总量,京津冀及山东、长三角、珠三角等区域,以及空气质量排名较差的前10位城市中受燃煤影响较大的城市要实现煤炭消费负增长。通过市场化方式促进老旧车辆、船舶加速淘汰以及防污设施设备改造,强化新生产机动车、非道路移动机械环保达标监管。开展清洁柴油机行动,加强高排放工程机械、重型柴油车、农业机械等管理,重点区域开展柴油车注册登记环保查验,对货运车、客运车、公交车等开展入户环保检查。提高公共车辆中新能源汽车占比,具备条件的城市在2017年底前基本实现公交新能源化。落实珠三角、长三角、环渤海京津冀水域船舶排放控制区管理政策,靠港船舶优先使用岸电,建设船舶大气污染物排放遥感监测和油品质量监测网点,开展船舶排放控制区内船舶排放监测和联合监管,构建机动车船和油品环保达标监管体系。加快非道路移动源油品升级。强化城市道路、施工等扬尘监管和城市综合管理。
显著削减京津冀及周边地区颗粒物浓度。以北京市、保定市、廊坊市为重点,突出抓好冬季散煤治理、重点行业综合治理、机动车监管、重污染天气应对,强化高架源的治理和监管,改善区域空气质量。提高接受外输电比例,增加非化石能源供应,重点城市实施天然气替代煤炭工程,推进电力替代煤炭,大幅减少冬季散煤使用量,“十三五”期间,北京、天津、河北、山东、河南五省(市)煤炭消费总量下降10%左右。加快区域内机动车排污监控平台建设,重点治理重型柴油车和高排放车辆。到2020年,区域细颗粒物污染形势显著好转,臭氧浓度基本稳定。
明显降低长三角区域细颗粒物浓度。加快产业结构调整,依法淘汰能耗、环保等不达标的产能。“十三五”期间,上海、江苏、浙江、安徽四省(市)煤炭消费总量下降5%左右,地级及以上城市建成区基本淘汰35蒸吨以下燃煤锅炉。全面推进炼油、石化、工业涂装、印刷等行业挥发性有机物综合整治。到2020年,长三角区域细颗粒物浓度显著下降,臭氧浓度基本稳定。
大力推动珠三角区域率先实现大气环境质量基本达标。统筹做好细颗粒物和臭氧污染防控,重点抓好挥发性有机物和氮氧化物协同控制。加快区域内产业转型升级,调整和优化能源结构,工业园区与产业聚集区实施集中供热,有条件的发展大型燃气供热锅炉,“十三五”期间,珠三角区域煤炭消费总量下降10%左右。重点推进石化、化工、油品储运销、汽车制造、船舶制造(维修)、集装箱制造、印刷、家具制造、制鞋等行业开展挥发性有机物综合整治。到2020年,实现珠三角区域大气环境质量基本达标,基本消除重度及以上污染天气。
第二节 精准发力提升水环境质量
实施以控制单元为基础的水环境质量目标管理。依据主体功能区规划和行政区划,划定陆域控制单元,建立流域、水生态控制区、水环境控制单元三级分区体系。实施以控制单元为空间基础、以断面水质为管理目标、以排污许可制为核心的流域水环境质量目标管理。优化控制单元水质断面监测网络,建立控制单元产排污与断面水质响应反馈机制,明确划分控制单元水环境质量责任,从严控制污染物排放量。全面推行“河长制”。在黄河、淮河等流域进行试点,分期分批科学确定生态流量(水位),作为流域水量调度的重要参考。深入实施《水污染防治行动计划》,落实控制单元治污责任,完成目标任务。固定污染源排放为主的控制单元,要确定区域、流域重点水污染物和主要超标污染物排放控制目标,实施基于改善水质要求的排污许可,将治污任务逐一落实到控制单元内的各排污单位(含污水处理厂、设有排放口的规模化畜禽养殖单位)。面源(分散源)污染为主或严重缺水的控制单元,要采用政策激励、加强监管以及确保生态基流等措施改善水生态环境。自2017年起,各省份要定期向社会公开控制单元水环境质量目标管理情况。

实施流域污染综合治理。实施重点流域水污染防治规划。流域上下游各级政府、各部门之间加强协调配合、定期会商,实施联合监测、联合执法、应急联动、信息共享。长江流域强化系统保护,加大水生生物多样性保护力度,强化水上交通、船舶港口污染防治。实施岷江、沱江、乌江、清水江、长江干流宜昌段总磷污染综合治理,有效控制贵州、四川、湖北、云南等总磷污染。太湖坚持综合治理,增强流域生态系统功能,防范蓝藻暴发,确保饮用水安全;巢湖加强氮、磷总量控制,改善入湖河流水质,修复湖滨生态功能;滇池加强氮、磷总量控制,重点防控城市污水和农业面源污染入湖,分区分步开展生态修复,逐步恢复水生态系统。海河流域突出节水和再生水利用,强化跨界水体治理,重点整治城乡黑臭水体,保障白洋淀、衡水湖、永定河生态需水。淮河流域大幅降低造纸、化肥、酿造等行业污染物排放强度,有效控制氨氮污染,持续改善洪河、涡河、颍河、惠济河、包河等支流水质,切实防控突发污染事件。黄河流域重点控制煤化工、石化企业排放,持续改善汾河、涑水河、总排干、大黑河、乌梁素海、湟水河等支流水质,降低中上游水环境风险。松花江流域持续改善阿什河、伊通河等支流水质,重点解决石化、酿造、制药、造纸等行业污染问题,加大水生态保护力度,进一步增加野生鱼类种群数量,加快恢复湿地生态系统。辽河流域大幅降低石化、造纸、化工、农副食品加工等行业污染物排放强度,持续改善浑河、太子河、条子河、招苏台河等支流水质,显著恢复水生态系统,全面恢复湿地生态系统。珠江流域建立健全广东、广西、云南等联合治污防控体系,重点保障东江、西江供水水质安全,改善珠江三角洲地区水生态环境。
优先保护良好水体。实施从水源到水龙头全过程监管,持续提升饮用水安全保障水平。地方各级人民政府及供水单位应定期监测、检测和评估本行政区域内饮用水水源、供水厂出水和用户水龙头水质等饮水安全状况。地级及以上城市每季度向社会公开饮水安全状况信息,县级及以上城市自2018年起每季度向社会公开。开展饮用水水源规范化建设,依法清理饮用水水源保护区内违法建筑和排污口。加强农村饮用水水源保护,实施农村饮水安全巩固提升工程。各省(区、市)应于2017年底前,基本完成乡镇及以上集中式饮用水水源保护区划定,开展定期监测和调查评估。到2020年,地级及以上城市集中式饮用水水源水质达到或优于Ⅲ类比例高于93%。对江河源头及现状水质达到或优于Ⅲ类的江河湖库开展生态环境安全评估,制定实施生态环境保护方案,东江、滦河、千岛湖、南四湖等流域于2017年底前完成。七大重点流域制定实施水生生物多样性保护方案。
推进地下水污染综合防治。定期调查评估集中式地下水型饮用水水源补给区和污染源周边区域环境状况。加强重点工业行业地下水环境监管,采取防控措施有效降低地下水污染风险。公布地下水污染地块清单,管控风险,开展地下水污染修复试点。到2020年,全国地下水污染加剧趋势得到初步遏制,质量极差的地下水比例控制在15%左右。
大力整治城市黑臭水体。建立地级及以上城市建成区黑臭水体等污染严重水体清单,制定整治方案,细化分阶段目标和任务安排,向社会公布年度治理进展和水质改善情况。建立全国城市黑臭水体整治监管平台,公布全国黑臭水体清单,接受公众评议。各城市在当地主流媒体公布黑臭水体清单、整治达标期限、责任人、整治进展及效果;建立长效机制,开展水体日常维护与监管工作。2017年底前,直辖市、省会城市、计划单列市建成区基本消除黑臭水体,其他地级城市实现河面无大面积漂浮物、河岸无垃圾、无违法排污口;到2020年,地级及以上城市建成区黑臭水体比例均控制在10%以内,其他城市力争大幅度消除重度黑臭水体。
改善河口和近岸海域生态环境质量。实施近岸海域污染防治方案,加大渤海、东海等近岸海域污染治理力度。强化直排海污染源和沿海工业园区监管,防控沿海地区陆源溢油污染海洋。开展国际航行船舶压载水及污染物治理。规范入海排污口设置,2017年底前,全面清理非法或设置不合理的入海排污口。到2020年,沿海省(区、市)入海河流基本消除劣V类的水体。实施蓝色海湾综合治理,重点整治黄河口、长江口、闽江口、珠江口、辽东湾、渤海湾、胶州湾、杭州湾、北部湾等河口海湾污染。严格禁渔休渔措施。控制近海养殖密度,推进生态健康养殖,大力开展水生生物增殖放流,加强人工鱼礁和海洋牧场建设。加强海岸带生态保护与修复,实施“南红北柳”湿地修复工程,严格控制生态敏感地区围填海活动。到2020年,全国自然岸线(不包括海岛岸线)保有率不低于35%,整治修复海岸线1000公里。建设一批海洋自然保护区、海洋特别保护区和水产种质资源保护区,实施生态岛礁工程,加强海洋珍稀物种保护。
第三节 分类防治土壤环境污染
推进基础调查和监测网络建设。全面实施《土壤污染防治行动计划》,以农用地和重点行业企业用地为重点,开展土壤污染状况详查,2018年底前查明农用地土壤污染的面积、分布及其对农产品质量的影响,2020年底前掌握重点行业企业用地中的污染地块分布及其环境风险情况。开展电子废物拆解、废旧塑料回收、非正规垃圾填埋场、历史遗留尾矿库等土壤环境问题集中区域风险排查,建立风险管控名录。统一规划、整合优化土壤环境质量监测点位。充分发挥行业监测网作用,支持各地因地制宜补充增加设置监测点位,增加特征污染物监测项目,提高监测频次。2017年底前,完成土壤环境质量国控监测点位设置,建成国家土壤环境质量监测网络,基本形成土壤环境监测能力;到2020年,实现土壤环境质量监测点位所有县(市、区)全覆盖。
实施农用地土壤环境分类管理。按污染程度将农用地划为三个类别,未污染和轻微污染的划为优先保护类,轻度和中度污染的划为安全利用类,重度污染的划为严格管控类,分别采取相应管理措施。各省级人民政府要对本行政区域内优先保护类耕地面积减少或土壤环境质量下降的县(市、区)进行预警提醒并依法采取环评限批等限制性措施。将符合条件的优先保护类耕地划为永久基本农田,实行严格保护,确保其面积不减少、土壤环境质量不下降。根据土壤污染状况和农产品超标情况,安全利用类耕地集中的县(市、区)要结合当地主要作物品种和种植习惯,制定实施受污染耕地安全利用方案,采取农艺调控、替代种植等措施,降低农产品超标风险。加强对严格管控类耕地的用途管理,依法划定特定农产品禁止生产区域,严禁种植食用农产品,继续在湖南长株潭地区开展重金属污染耕地修复及农作物种植结构调整试点。到2020年,重度污染耕地种植结构调整或退耕还林还草面积力争达到2000万亩。
加强建设用地环境风险管控。建立建设用地土壤环境质量强制调查评估制度。构建土壤环境质量状况、污染地块修复与土地再开发利用协同一体的管理与政策体系。自2017年起,对拟收回土地使用权的有色金属冶炼、石油加工、化工、焦化、电镀、制革等行业企业用地,以及用途拟变更为居住和商业、学校、医疗、养老机构等公共设施的上述企业用地,由土地使用权人负责开展土壤环境状况调查评估;已经收回的,由所在地市、县级人民政府负责开展调查评估。将建设用地土壤环境管理要求纳入城市规划和供地管理,土地开发利用必须符合土壤环境质量要求。暂不开发利用或现阶段不具备治理修复条件的污染地块,由所在地县级人民政府组织划定管控区域,设立标志,发布公告,开展土壤、地表水、地下水、空气环境监测。
开展土壤污染治理与修复。针对典型受污染农用地、污染地块,分批实施200个土壤污染治理与修复技术应用试点项目,加快建立健全技术体系。自2017年起,各地要逐步建立污染地块名录及其开发利用的负面清单,合理确定土地用途。京津冀、长三角、珠三角、东北老工业基地地区城市和矿产资源枯竭型城市等污染地块集中分布的城市,要规范、有序开展再开发利用污染地块治理与修复。长江中下游、成都平原、珠江流域等污染耕地集中分布的省(区、市),应于2018年底前编制实施污染耕地治理与修复方案。2017年底前,发布土壤污染治理与修复责任方终身责任追究办法。建立土壤污染治理与修复全过程监管制度,严格修复方案审查,加强修复过程监督和检查,开展修复成效第三方评估。
强化重点区域土壤污染防治。京津冀区域以城市“退二进三”遗留污染地块为重点,严格管控建设用地开发利用土壤环境风险,加大污灌区、设施农业集中区域土壤环境监测和监管。东北地区加大黑土地保护力度,采取秸秆还田、增施有机肥、轮作休耕等措施实施综合治理。珠江三角洲地区以化工、电镀、印染等重污染行业企业遗留污染地块为重点,强化污染地块开发利用环境监管。湘江流域地区以镉、砷等重金属污染为重点,对污染耕地采取农艺调控、种植结构调整、退耕还林还草等措施,严格控制农产品超标风险。西南地区以有色金属、磷矿等矿产资源开发过程导致的环境污染风险防控为重点,强化磷、汞、铅等历史遗留土壤污染治理。在浙江台州、湖北黄石、湖南常德、广东韶关、广西河池、贵州铜仁等6个地区启动土壤污染综合防治先行区建设。
以污染源达标排放为底线,以骨干性工程推进为抓手,改革完善总量控制制度,推动行业多污染物协同治污减排,加强城乡统筹治理,严格控制增量,大幅度削减污染物存量,降低生态环境压力。
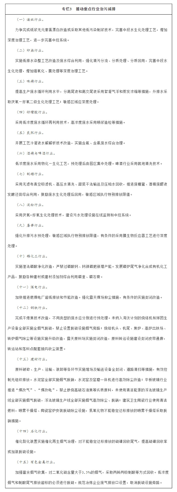
第一节 实施工业污染源全面达标排放计划
工业污染源全面开展自行监测和信息公开。工业企业要建立环境管理台账制度,开展自行监测,如实申报,属于重点排污单位的还要依法履行信息公开义务。实施排污口规范化整治,2018年底前,工业企业要进一步规范排污口设置,编制年度排污状况报告。排污企业全面实行在线监测,地方各级人民政府要完善重点排污单位污染物超标排放和异常报警机制,逐步实现工业污染源排放监测数据统一采集、公开发布,不断加强社会监督,对企业守法承诺履行情况进行监督检查。2019年底前,建立全国工业企业环境监管信息平台。
排查并公布未达标工业污染源名单。各地要加强对工业污染源的监督检查,全面推进“双随机”抽查制度,实施环境信用颜色评价,鼓励探索实施企业超标排放计分量化管理。对污染物排放超标或者重点污染物排放超总量的企业予以“黄牌”警示,限制生产或停产整治;对整治后仍不能达到要求且情节严重的企业予以“红牌”处罚,限期停业、关闭。自2017年起,地方各级人民政府要制定本行政区域工业污染源全面达标排放计划,确定年度工作目标,每季度向社会公布“黄牌”、“红牌”企业名单。环境保护部将加大抽查核查力度,对企业超标现象普遍、超标企业集中地区的地方政府进行通报、挂牌督办。
实施重点行业企业达标排放限期改造。建立分行业污染治理实用技术公开遴选与推广应用机制,发布重点行业污染治理技术。分流域分区域制定实施重点行业限期整治方案,升级改造环保设施,加大检查核查力度,确保稳定达标。以钢铁、水泥、石化、有色金属、玻璃、燃煤锅炉、造纸、印染、化工、焦化、氮肥、农副食品加工、原料药制造、制革、农药、电镀等行业为重点,推进行业达标排放改造。
完善工业园区污水集中处理设施。实行“清污分流、雨污分流”,实现废水分类收集、分质处理,入园企业应在达到国家或地方规定的排放标准后接入集中式污水处理设施处理,园区集中式污水处理设施总排口应安装自动监控系统、视频监控系统,并与环境保护主管部门联网。开展工业园区污水集中处理规范化改造示范。
第二节 深入推进重点污染物减排
改革完善总量控制制度。以提高环境质量为核心,以重大减排工程为主要抓手,上下结合,科学确定总量控制要求,实施差别化管理。优化总量减排核算体系,以省级为主体实施核查核算,推动自主减排管理,鼓励将持续有效改善环境质量的措施纳入减排核算。加强对生态环境保护重大工程的调度,对进度滞后地区及早预警通报,各地减排工程、指标情况要主动向社会公开。总量减排考核服从于环境质量考核,重点审查环境质量未达到标准、减排数据与环境质量变化趋势明显不协调的地区,并根据环境保护督查、日常监督检查和排污许可执行情况,对各省(区、市)自主减排管理情况实施“双随机”抽查。大力推行区域性、行业性总量控制,鼓励各地实施特征性污染物总量控制,并纳入各地国民经济和社会发展规划。
推动治污减排工程建设。各省(区、市)要制定实施造纸、印染等十大重点涉水行业专项治理方案,大幅降低污染物排放强度。电力、钢铁、纺织、造纸、石油石化、化工、食品发酵等高耗水行业达到先进定额标准。以燃煤电厂超低排放改造为重点,对电力、钢铁、建材、石化、有色金属等重点行业,实施综合治理,对二氧化硫、氮氧化物、烟粉尘以及重金属等多污染物实施协同控制。各省(区、市)应于2017年底前制定专项治理方案并向社会公开,对治理不到位的工程项目要公开曝光。制定分行业治污技术政策,培育示范企业和示范工程。

控制重点地区重点行业挥发性有机物排放。全面加强石化、有机化工、表面涂装、包装印刷等重点行业挥发性有机物控制。细颗粒物和臭氧污染严重省份实施行业挥发性有机污染物总量控制,制定挥发性有机污染物总量控制目标和实施方案。强化挥发性有机物与氮氧化物的协同减排,建立固定源、移动源、面源排放清单,对芳香烃、烯烃、炔烃、醛类、酮类等挥发性有机物实施重点减排。开展石化行业“泄漏检测与修复”专项行动,对无组织排放开展治理。各地要明确时限,完成加油站、储油库、油罐车油气回收治理,油气回收率提高到90%以上,并加快推进原油成品油码头油气回收治理。涂装行业实施低挥发性有机物含量涂料替代、涂装工艺与设备改进,建设挥发性有机物收集与治理设施。印刷行业全面开展低挥发性有机物含量原辅料替代,改进生产工艺。京津冀及周边地区、长三角地区、珠三角地区,以及成渝、武汉及其周边、辽宁中部、陕西关中、长株潭等城市群全面加强挥发性有机物排放控制。
总磷、总氮超标水域实施流域、区域性总量控制。总磷超标的控制单元以及上游相关地区要实施总磷总量控制,明确控制指标并作为约束性指标,制定水质达标改善方案。重点开展100家磷矿采选和磷化工企业生产工艺及污水处理设施建设改造。大力推广磷铵生产废水回用,促进磷石膏的综合加工利用,确保磷酸生产企业磷回收率达到96%以上。沿海地级及以上城市和汇入富营养化湖库的河流,实施总氮总量控制,开展总氮污染来源解析,明确重点控制区域、领域和行业,制定总氮总量控制方案,并将总氮纳入区域总量控制指标。氮肥、味精等行业提高辅料利用效率,加大资源回收力度。印染等行业降低尿素的使用量或使用尿素替代助剂。造纸等行业加快废水处理设施精细化管理,严格控制营养盐投加量。强化城镇污水处理厂生物除磷、脱氮工艺,实施畜禽养殖业总磷、总氮与化学需氧量、氨氮协同控制。

第三节 加强基础设施建设
加快完善城镇污水处理系统。全面加强城镇污水处理及配套管网建设,加大雨污分流、清污混流污水管网改造,优先推进城中村、老旧城区和城乡结合部污水截流、收集、纳管,消除河水倒灌、地下水渗入等现象。到2020年,全国所有县城和重点镇具备污水收集处理能力,城市和县城污水处理率分别达到95%和85%左右,地级及以上城市建成区基本实现污水全收集、全处理。提升污水再生利用和污泥处置水平,大力推进污泥稳定化、无害化和资源化处理处置,地级及以上城市污泥无害化处理处置率达到90%,京津冀区域达到95%。控制初期雨水污染,排入自然水体的雨水须经过岸线净化,加快建设和改造沿岸截流干管,控制渗漏和合流制污水溢流污染。因地制宜、一河一策,控源截污、内源污染治理多管齐下,科学整治城市黑臭水体;因地制宜实施城镇污水处理厂升级改造,有条件的应配套建设湿地生态处理系统,加强废水资源化、能源化利用。敏感区域(重点湖泊、重点水库、近岸海域汇水区域)城镇污水处理设施应于2017年底前全面达到一级A排放标准。建成区水体水质达不到地表水Ⅳ类标准的城市,新建城镇污水处理设施要执行一级A排放标准。到2020年,实现缺水城市再生水利用率达到20%以上,京津冀区域达到30%以上。将港口、船舶修造厂环卫设施、污水处理设施纳入城市设施建设规划,提升含油污水、化学品洗舱水、生活污水等的处置能力。实施船舶压载水管理。
实现城镇垃圾处理全覆盖和处置设施稳定达标运行。加快县城垃圾处理设施建设,实现城镇垃圾处理设施全覆盖。提高城市生活垃圾处理减量化、资源化和无害化水平,全国城市生活垃圾无害化处理率达到95%以上,90%以上村庄的生活垃圾得到有效治理。大中型城市重点发展生活垃圾焚烧发电技术,鼓励区域共建共享焚烧处理设施,积极发展生物处理技术,合理统筹填埋处理技术,到2020年,垃圾焚烧处理率达到40%。完善收集储运系统,设市城市全面推广密闭化收运,实现干、湿分类收集转运。加强垃圾渗滤液处理处置、焚烧飞灰处理处置、填埋场甲烷利用和恶臭处理,向社会公开垃圾处置设施污染物排放情况。加快建设城市餐厨废弃物、建筑垃圾和废旧纺织品等资源化利用和无害化处理系统。以大中型城市为重点,建设生活垃圾分类示范城市(区)、生活垃圾存量治理示范项目,大中型城市建设餐厨垃圾处理设施。支持水泥窑协同处置城市生活垃圾。
推进海绵城市建设。转变城市规划建设理念,保护和恢复城市生态。老城区以问题为导向,以解决城市内涝、雨水收集利用、黑臭水体治理为突破口,推进区域整体治理,避免大拆大建。城市新区以目标为导向,优先保护生态环境,合理控制开发强度。综合采取“渗、滞、蓄、净、用、排”等措施,加强海绵型建筑与小区、海绵型道路与广场、海绵型公园和绿地、雨水调蓄与排水防涝设施等建设。大力推进城市排水防涝设施的达标建设,加快改造和消除城市易涝点。到2020年,能够将70%的降雨就地消纳和利用的土地面积达到城市建成区面积的20%以上。加强城镇节水,公共建筑必须采用节水器具,鼓励居民家庭选用节水器具。到2020年,地级及以上缺水城市全部达到国家节水型城市标准要求,京津冀、长三角、珠三角等区域提前一年完成。
增加清洁能源供给和使用。优先保障水电和国家“十三五”能源发展相关规划内的风能、太阳能、生物质能等清洁能源项目发电上网,落实可再生能源全额保障性收购政策,到2020年,非化石能源装机比重达到39%。煤炭占能源消费总量的比重降至58%以下。扩大城市高污染燃料禁燃区范围,提高城市燃气化率,地级及以上城市供热供气管网覆盖的地区禁止使用散煤,京津冀、长三角、珠三角等重点区域、重点城市实施“煤改气”工程,推进北方地区农村散煤替代。加快城市新能源汽车充电设施建设,政府机关、大中型企事业单位带头配套建设,继续实施新能源汽车推广。
大力推进煤炭清洁化利用。加强商品煤质量管理,限制开发和销售高硫、高灰等煤炭资源,发展煤炭洗选加工,到2020年,煤炭入洗率提高到75%以上。大力推进以电代煤、以气代煤和以其他清洁能源代煤,对暂不具备煤炭改清洁燃料条件的地区,积极推进洁净煤替代。建设洁净煤配送中心,建立以县(区)为单位的全密闭配煤中心以及覆盖所有乡镇、村的洁净煤供应网络。加快纯凝(只发电不供热)发电机组供热改造,鼓励热电联产机组替代燃煤小锅炉,推进城市集中供热。到2017年,除确有必要保留的外,全国地级及以上城市建成区基本淘汰10蒸吨以下燃煤锅炉。
第四节 加快农业农村环境综合治理
继续推进农村环境综合整治。继续深入开展爱国卫生运动,持续推进城乡环境卫生整治行动,建设健康、宜居、美丽家园。深化“以奖促治”政策,以南水北调沿线、三峡库区、长江沿线等重要水源地周边为重点,推进新一轮农村环境连片整治,有条件的省份开展全覆盖拉网式整治。因地制宜开展治理,完善农村生活垃圾“村收集、镇转运、县处理”模式,鼓励就地资源化,加快整治“垃圾围村”、“垃圾围坝”等问题,切实防止城镇垃圾向农村转移。整县推进农村污水处理统一规划、建设、管理。积极推进城镇污水、垃圾处理设施和服务向农村延伸,开展农村厕所无害化改造。继续实施农村清洁工程,开展河道清淤疏浚。到2020年,新增完成环境综合整治建制村13万个。
大力推进畜禽养殖污染防治。划定禁止建设畜禽规模养殖场(小区)区域,加强分区分类管理,以废弃物资源化利用为途径,整县推进畜禽养殖污染防治。养殖密集区推行粪污集中处理和资源化综合利用。2017年底前,各地区依法关闭或搬迁禁养区内的畜禽养殖场(小区)和养殖专业户。大力支持畜禽规模养殖场(小区)标准化改造和建设。
打好农业面源污染治理攻坚战。优化调整农业结构和布局,推广资源节约型农业清洁生产技术,推动资源节约型、环境友好型、生态保育型农业发展。建设生态沟渠、污水净化塘、地表径流集蓄池等设施,净化农田排水及地表径流。实施环水有机农业行动计划。推进健康生态养殖。实行测土配方施肥。推进种植业清洁生产,开展农膜回收利用,率先实现东北黑土地大田生产地膜零增长。在环渤海京津冀、长三角、珠三角等重点区域,开展种植业和养殖业重点排放源氨防控研究与示范。研究建立农药使用环境影响后评价制度,制定农药包装废弃物回收处理办法。到2020年,实现化肥农药使用量零增长,化肥利用率提高到40%以上,农膜回收率达到80%以上;京津冀、长三角、珠三角等区域提前一年完成。
强化秸秆综合利用与禁烧。建立逐级监督落实机制,疏堵结合、以疏为主,完善秸秆收储体系,支持秸秆代木、纤维原料、清洁制浆、生物质能、商品有机肥等新技术产业化发展,加快推进秸秆综合利用;强化重点区域和重点时段秸秆禁烧措施,不断提高禁烧监管水平。
提升风险防控基础能力,将风险纳入常态化管理,系统构建事前严防、事中严管、事后处置的全过程、多层级风险防范体系,严密防控重金属、危险废物、有毒有害化学品、核与辐射等重点领域环境风险,强化核与辐射安全监管体系和能力建设,有效控制影响健康的生态和社会环境危险因素,守牢安全底线。
第一节 完善风险防控和应急响应体系
加强风险评估与源头防控。完善企业突发环境事件风险评估制度,推进突发环境事件风险分类分级管理,严格重大突发环境事件风险企业监管。改进危险废物鉴别体系。选择典型区域、工业园区、流域开展试点,进行废水综合毒性评估、区域突发环境事件风险评估,以此作为行业准入、产业布局与结构调整的基本依据,发布典型区域环境风险评估报告范例。
开展环境与健康调查、监测和风险评估。制定环境与健康工作办法,建立环境与健康调查、监测和风险评估制度,形成配套政策、标准和技术体系。开展重点地区、流域、行业环境与健康调查,初步建立环境健康风险哨点监测工作网络,识别和评估重点地区、流域、行业的环境健康风险,对造成环境健康风险的企业和污染物实施清单管理,研究发布一批利于人体健康的环境基准。
严格环境风险预警管理。强化重污染天气、饮用水水源地、有毒有害气体、核安全等预警工作,开展饮用水水源地水质生物毒性、化工园区有毒有害气体等监测预警试点。
强化突发环境事件应急处置管理。健全国家、省、市、县四级联动的突发环境事件应急管理体系,深入推进跨区域、跨部门的突发环境事件应急协调机制,健全综合应急救援体系,建立社会化应急救援机制。完善突发环境事件现场指挥与协调制度,以及信息报告和公开机制。加强突发环境事件调查、突发环境事件环境影响和损失评估制度建设。
加强风险防控基础能力。构建生产、运输、贮存、处置环节的环境风险监测预警网络,建设“能定位、能查询、能跟踪、能预警、能考核”的危险废物全过程信息化监管体系。建立健全突发环境事件应急指挥决策支持系统,完善环境风险源、敏感目标、环境应急能力及环境应急预案等数据库。加强石化等重点行业以及政府和部门突发环境事件应急预案管理。建设国家环境应急救援实训基地,加强环境应急管理队伍、专家队伍建设,强化环境应急物资储备和信息化建设,增强应急监测能力。推动环境应急装备产业化、社会化,推进环境应急能力标准化建设。
第二节 加大重金属污染防治力度
加强重点行业环境管理。严格控制涉重金属新增产能快速扩张,优化产业布局,继续淘汰涉重金属重点行业落后产能。涉重金属行业分布集中、产业规模大、发展速度快、环境问题突出的地区,制定实施更严格的地方污染物排放标准和环境准入标准,依法关停达标无望、治理整顿后仍不能稳定达标的涉重金属企业。制定电镀、制革、铅蓄电池等行业工业园区综合整治方案,推动园区清洁、规范发展。强化涉重金属工业园区和重点工矿企业的重金属污染物排放及周边环境中的重金属监测,加强环境风险隐患排查,向社会公开涉重金属企业生产排放、环境管理和环境质量等信息。组织开展金属矿采选冶炼、钢铁等典型行业和贵州黔西南布依族苗族自治州等典型地区铊污染排放调查,制定铊污染防治方案。加强进口矿产品中重金属等环保项目质量监管。
深化重点区域分类防控。重金属污染防控重点区域制定实施重金属污染综合防治规划,有效防控环境风险和改善区域环境质量,分区指导、一区一策,实施差别化防控管理,加快湘江等流域、区域突出问题综合整治,“十三五”期间,争取20个左右地区退出重点区域。在江苏靖江市、浙江平阳县等16个重点区域和江西大余县浮江河流域等8个流域开展重金属污染综合整治示范,探索建立区域和流域重金属污染治理与风险防控的技术和管理体系。建立“锰三角”(锰矿开采和生产过程中存在严重环境污染问题的重庆市秀山县、湖南省花垣县、贵州省松桃县三个县)综合防控协调机制,统一制定综合整治规划。优化调整重点区域环境质量监测点位,2018年底前建成全国重金属环境监测体系。

加强汞污染控制。禁止新建采用含汞工艺的电石法聚氯乙烯生产项目,到2020年聚氯乙烯行业每单位产品用汞量在2010年的基础上减少50%。加强燃煤电厂等重点行业汞污染排放控制。禁止新建原生汞矿,逐步停止原生汞开采。淘汰含汞体温计、血压计等添汞产品。
第三节 提高危险废物处置水平
合理配置危险废物安全处置能力。各省(区、市)应组织开展危险废物产生、利用处置能力和设施运行情况评估,科学规划并实施危险废物集中处置设施建设规划,将危险废物集中处置设施纳入当地公共基础设施统筹建设。鼓励大型石油化工等产业基地配套建设危险废物利用处置设施。鼓励产生量大、种类单一的企业和园区配套建设危险废物收集贮存、预处理和处置设施,引导和规范水泥窑协同处置危险废物。开展典型危险废物集中处置设施累积性环境风险评价与防控,淘汰一批工艺落后、不符合标准规范的设施,提标改造一批设施,规范管理一批设施。
防控危险废物环境风险。动态修订国家危险废物名录,开展全国危险废物普查,2020年底前,力争基本摸清全国重点行业危险废物产生、贮存、利用和处置状况。以石化和化工行业为重点,打击危险废物非法转移和利用处置违法犯罪活动。加强进口石化和化工产品质量安全监管,打击以原油、燃料油、润滑油等产品名义进口废油等固体废物。继续开展危险废物规范化管理督查考核,以含铬、铅、汞、镉、砷等重金属废物和生活垃圾焚烧飞灰、抗生素菌渣、高毒持久性废物等为重点开展专项整治。制定废铅蓄电池回收管理办法。明确危险废物利用处置二次污染控制要求及综合利用过程环境保护要求,制定综合利用产品中有毒有害物质含量限值,促进危险废物安全利用。
推进医疗废物安全处置。扩大医疗废物集中处置设施服务范围,建立区域医疗废物协同与应急处置机制,因地制宜推进农村、乡镇和偏远地区医疗废物安全处置。实施医疗废物焚烧设施提标改造工程。提高规范化管理水平,严厉打击医疗废物非法买卖等行为,建立医疗废物特许经营退出机制,严格落实医疗废物处置收费政策。
第四节 夯实化学品风险防控基础
评估现有化学品环境和健康风险。开展一批现有化学品危害初步筛查和风险评估,评估化学品在环境中的积累和风险情况。2017年底前,公布优先控制化学品名录,严格限制高风险化学品生产、使用、进口,并逐步淘汰替代。加强有毒有害化学品环境与健康风险评估能力建设。
削减淘汰公约管制化学品。到2020年,基本淘汰林丹、全氟辛基磺酸及其盐类和全氟辛基磺酰氟、硫丹等一批《关于持久性有机污染物的斯德哥尔摩公约》管制的化学品。强化对拟限制或禁止的持久性有机污染物替代品、最佳可行技术以及相关监测检测设备的研发。
严格控制环境激素类化学品污染。2017年底前,完成环境激素类化学品生产使用情况调查,监控、评估水源地、农产品种植区及水产品集中养殖区风险,实行环境激素类化学品淘汰、限制、替代等措施。
第五节 加强核与辐射安全管理
我国是核能核技术利用大国。“十三五”期间,要强化核安全监管体系和监管能力建设,加快推进核安全法治进程,落实核安全规划,依法从严监管,严防发生放射性污染环境的核事故。
提高核设施、放射源安全水平。持续提高核电厂安全运行水平,加强在建核电机组质量监督,确保新建核电厂满足国际最新核安全标准。加快研究堆、核燃料循环设施安全改进。优化核安全设备许可管理,提高核安全设备质量和可靠性。实施加强放射源安全行动计划。
推进放射性污染防治。加快老旧核设施退役和放射性废物处理处置,进一步提升放射性废物处理处置能力,落实废物最小化政策。推进铀矿冶设施退役治理和环境恢复,加强铀矿冶和伴生放射性矿监督管理。
强化核与辐射安全监管体系和能力建设。加强核与辐射安全监管体制机制建设,将核安全关键技术纳入国家重点研发计划。强化国家、区域、省级核事故应急物资储备和能力建设。建成国家核与辐射安全监管技术研发基地。建立国家核安全监控预警和应急响应平台,完善全国辐射环境监测网络,加强国家、省、地市级核与辐射安全监管能力。
贯彻“山水林田湖是一个生命共同体”理念,坚持保护优先、自然恢复为主,推进重点区域和重要生态系统保护与修复,构建生态廊道和生物多样性保护网络,全面提升各类生态系统稳定性和生态服务功能,筑牢生态安全屏障。
第一节 维护国家生态安全
系统维护国家生态安全。识别事关国家生态安全的重要区域,以生态安全屏障以及大江大河重要水系为骨架,以国家重点生态功能区为支撑,以国家禁止开发区域为节点,以生态廊道和生物多样性保护网络为脉络,优先加强生态保护,维护国家生态安全。
建设“两屏三带”国家生态安全屏障。建设青藏高原生态安全屏障,推进青藏高原区域生态建设与环境保护,重点保护好多样、独特的生态系统。推进黄土高原—川滇生态安全屏障建设,重点加强水土流失防治和天然植被保护,保障长江、黄河中下游地区生态安全。建设东北森林带生态安全屏障,重点保护好森林资源和生物多样性,维护东北平原生态安全。建设北方防沙带生态安全屏障,重点加强防护林建设、草原保护和防风固沙,对暂不具备治理条件的沙化土地实行封禁保护,保障“三北”地区生态安全。建设南方丘陵山地带生态安全屏障,重点加强植被修复和水土流失防治,保障华南和西南地区生态安全。
构建生物多样性保护网络。深入实施中国生物多样性保护战略与行动计划,继续开展联合国生物多样性十年中国行动,编制实施地方生物多样性保护行动计划。加强生物多样性保护优先区域管理,构建生物多样性保护网络,完善生物多样性迁地保护设施,实现对生物多样性的系统保护。开展生物多样性与生态系统服务价值评估与示范。
第二节 管护重点生态区域
深化国家重点生态功能区保护和管理。制定国家重点生态功能区产业准入负面清单,制定区域限制和禁止发展的产业目录。优化转移支付政策,强化对区域生态功能稳定性和提供生态产品能力的评价和考核。支持甘肃生态安全屏障综合示范区建设,推进沿黄生态经济带建设。加快重点生态功能区生态保护与建设项目实施,加强对开发建设活动的生态监管,保护区域内重点野生动植物资源,明显提升重点生态功能区生态系统服务功能。
优先加强自然保护区建设与管理。优化自然保护区布局,将重要河湖、海洋、草原生态系统及水生生物、自然遗迹、极小种群野生植物和极度濒危野生动物的保护空缺作为新建自然保护区重点,建设自然保护区群和保护小区,全面提高自然保护区管理系统化、精细化、信息化水平。建立全国自然保护区“天地一体化”动态监测体系,利用遥感等手段开展监测,国家级自然保护区每年监测两次,省级自然保护区每年监测一次。定期组织自然保护区专项执法检查,严肃查处违法违规活动,加强问责监督。加强自然保护区综合科学考察、基础调查和管理评估。积极推进全国自然保护区范围界限核准和勘界立标工作,开展自然保护区土地确权和用途管制,有步骤地对居住在自然保护区核心区和缓冲区的居民实施生态移民。到2020年,全国自然保护区陆地面积占我国陆地国土面积的比例稳定在15%左右,国家重点保护野生动植物种类和典型生态系统类型得到保护的占90%以上。
整合设立一批国家公园。加强对国家公园试点的指导,在试点基础上研究制定建立国家公园体制总体方案。合理界定国家公园范围,整合完善分类科学、保护有力的自然保护地体系,更好地保护自然生态和自然文化遗产原真性、完整性。加强风景名胜区、自然文化遗产、森林公园、沙漠公园、地质公园等各类保护地规划、建设和管理的统筹协调,提高保护管理效能。
第三节 保护重要生态系统
保护森林生态系统。完善天然林保护制度,强化天然林保护和抚育,健全和落实天然林管护体系,加强管护基础设施建设,实现管护区域全覆盖,全面停止天然林商业性采伐。继续实施森林管护和培育、公益林建设补助政策。严格保护林地资源,分级分类进行林地用途管制。到2020年,林地保有量达到31230万公顷。
推进森林质量精准提升。坚持保护优先、自然恢复为主,坚持数量和质量并重、质量优先,坚持封山育林、人工造林并举,宜封则封、宜造则造,宜林则林、宜灌则灌、宜草则草,强化森林经营,大力培育混交林,推进退化林修复,优化森林组成、结构和功能。到2020年,混交林占比达到45%,单位面积森林蓄积量达到95立方米/公顷,森林植被碳储量达到95亿吨。
保护草原生态系统。稳定和完善草原承包经营制度,实行基本草原保护制度,落实草畜平衡、禁牧休牧和划区轮牧等制度。严格草原用途管制,加强草原管护员队伍建设,严厉打击非法征占用草原、开垦草原、乱采滥挖草原野生植物等破坏草原的违法犯罪行为。开展草原资源调查和统计,建立草原生产、生态监测预警系统。加强“三化”草原治理,防治鼠虫草害。到2020年,治理“三化”草原3000万公顷。
保护湿地生态系统。开展湿地生态效益补偿试点、退耕还湿试点。在国际和国家重要湿地、湿地自然保护区、国家湿地公园,实施湿地保护与修复工程,逐步恢复湿地生态功能,扩大湿地面积。提升湿地保护与管理能力。
第四节 提升生态系统功能
大规模绿化国土。开展大规模国土绿化行动,加强农田林网建设,建设配置合理、结构稳定、功能完善的城乡绿地,形成沿海、沿江、沿线、沿边、沿湖(库)、沿岛的国土绿化网格,促进山脉、平原、河湖、城市、乡村绿化协同。
继续实施新一轮退耕还林还草和退牧还草。扩大新一轮退耕还林还草范围和规模,在具备条件的25度以上坡耕地、严重沙化耕地和重要水源地15—25度坡耕地实施退耕还林还草。实施全国退牧还草工程建设规划,稳定扩大退牧还草范围,转变草原畜牧业生产方式,建设草原保护基础设施,保护和改善天然草原生态。
建设防护林体系。加强“三北”、长江、珠江、太行山、沿海等防护林体系建设。“三北”地区乔灌草相结合,突出重点、规模治理、整体推进。长江流域推进退化林修复,提高森林质量,构建“两湖一库”防护林体系。珠江流域推进退化林修复。太行山脉优化林分结构。沿海地区推进海岸基干林带和消浪林建设,修复退化林,完善沿海防护林体系和防灾减灾体系。在粮食主产区营造农田林网,加强村镇绿化,提高平原农区防护林体系综合功能。
建设储备林。在水土光热条件较好的南方省区和其他适宜地区,吸引社会资本参与储备林投资、运营和管理,加快推进储备林建设。在东北、内蒙古等重点国有林区,采取人工林集约栽培、现有林改培、抚育及补植补造等措施,建设以用材林和珍贵树种培育为主体的储备林基地。到2020年,建设储备林1400万公顷,每年新增木材供应能力9500万立方米以上。
培育国土绿化新机制。继续坚持全国动员、全民动手、全社会搞绿化的指导方针,鼓励家庭林场、林业专业合作组织、企业、社会组织、个人开展专业化规模化造林绿化。发挥国有林区和林场在绿化国土中的带动作用,开展多种形式的场外合作造林和森林保育经营,鼓励国有林场担负区域国土绿化和生态修复主体任务。创新产权模式,鼓励地方探索在重要生态区域通过赎买、置换等方式调整商品林为公益林的政策。
第五节 修复生态退化地区
综合治理水土流失。加强长江中上游、黄河中上游、西南岩溶区、东北黑土区等重点区域水土保持工程建设,加强黄土高原地区沟壑区固沟保塬工作,推进东北黑土区侵蚀沟治理,加快南方丘陵地带崩岗治理,积极开展生态清洁小流域建设。
推进荒漠化石漠化治理。加快实施全国防沙治沙规划,开展固沙治沙,加大对主要风沙源区、风沙口、沙尘路径区、沙化扩展活跃区等治理力度,加强“一带一路”沿线防沙治沙,推进沙化土地封禁保护区和防沙治沙综合示范区建设。继续实施京津风沙源治理二期工程,进一步遏制沙尘危害。以“一片两江”(滇桂黔石漠化片区和长江、珠江)岩溶地区为重点,开展石漠化综合治理。到2020年,努力建成10个百万亩、100个十万亩、1000个万亩防沙治沙基地。
加强矿山地质环境保护与生态恢复。严格实施矿产资源开发环境影响评价,建设绿色矿山。加大矿山植被恢复和地质环境综合治理,开展病危险尾矿库和“头顶库”(1公里内有居民或重要设施的尾矿库)专项整治,强化历史遗留矿山地质环境恢复和综合治理。推广实施尾矿库充填开采等技术,建设一批“无尾矿山”(通过有效手段实现无尾矿或仅有少量尾矿占地堆存的矿山),推进工矿废弃地修复利用。
第六节 扩大生态产品供给
推进绿色产业建设。加强林业资源基地建设,加快产业转型升级,促进产业高端化、品牌化、特色化、定制化,满足人民群众对优质绿色产品的需求。建设一批具有影响力的花卉苗木示范基地,发展一批增收带动能力强的木本粮油、特色经济林、林下经济、林业生物产业、沙产业、野生动物驯养繁殖利用示范基地。加快发展和提升森林旅游休闲康养、湿地度假、沙漠探秘、野生动物观赏等产业,加快林产工业、林业装备制造业技术改造和创新,打造一批竞争力强、特色鲜明的产业集群和示范园区,建立绿色产业和全国重点林产品市场监测预警体系。
构建生态公共服务网络。加大自然保护地、生态体验地的公共服务设施建设力度,开发和提供优质的生态教育、游憩休闲、健康养生养老等生态服务产品。加快建设生态标志系统、绿道网络、环卫、安全等公共服务设施,精心设计打造以森林、湿地、沙漠、野生动植物栖息地、花卉苗木为景观依托的生态体验精品旅游线路,集中建设一批公共营地、生态驿站,提高生态体验产品档次和服务水平。
加强风景名胜区和世界遗产保护与管理。开展风景名胜区资源普查,稳步做好世界自然遗产、自然与文化双遗产培育与申报。强化风景名胜区和世界遗产的管理,实施遥感动态监测,严格控制利用方式和强度。加大保护投入,加强风景名胜区保护利用设施建设。
维护修复城市自然生态系统。提高城市生物多样性,加强城市绿地保护,完善城市绿线管理。优化城市绿地布局,建设绿道绿廊,使城市森林、绿地、水系、河湖、耕地形成完整的生态网络。扩大绿地、水域等生态空间,合理规划建设各类城市绿地,推广立体绿化、屋顶绿化。开展城市山体、水体、废弃地、绿地修复,通过自然恢复和人工修复相结合的措施,实施城市生态修复示范工程项目。加强城市周边和城市群绿化,实施“退工还林”,成片建设城市森林。大力提高建成区绿化覆盖率,加快老旧公园改造,提升公园绿地服务功能。推行生态绿化方式,广植当地树种,乔灌草合理搭配、自然生长。加强古树名木保护,严禁移植天然大树进城。发展森林城市、园林城市、森林小镇。到2020年,城市人均公园绿地面积达到14.6平方米,城市建成区绿地率达到38.9%。
第七节 保护生物多样性
开展生物多样性本底调查和观测。实施生物多样性保护重大工程,以生物多样性保护优先区域为重点,开展生态系统、物种、遗传资源及相关传统知识调查与评估,建立全国生物多样性数据库和信息平台。到2020年,基本摸清生物多样性保护优先区域本底状况。完善生物多样性观测体系,开展生物多样性综合观测站和观测样区建设。对重要生物类群和生态系统、国家重点保护物种及其栖息地开展常态化观测、监测、评价和预警。
实施濒危野生动植物抢救性保护。保护、修复和扩大珍稀濒危野生动植物栖息地、原生境保护区(点),优先实施重点保护野生动物和极小种群野生植物保护工程,开发濒危物种繁育、恢复和保护技术,加强珍稀濒危野生动植物救护、繁育和野化放归,开展长江经济带及重点流域人工种群野化放归试点示范,科学进行珍稀濒危野生动植物再引入。优化全国野生动物救护网络,完善布局并建设一批野生动物救护繁育中心,建设兰科植物等珍稀濒危植物的人工繁育中心。强化野生动植物及其制品利用监管,开展野生动植物繁育利用及其制品的认证标识。调整修订国家重点保护野生动植物名录。
加强生物遗传资源保护。建立生物遗传资源及相关传统知识获取与惠益分享制度,规范生物遗传资源采集、保存、交换、合作研究和开发利用活动,加强与遗传资源相关传统知识保护。开展生物遗传资源价值评估,加强对生物资源的发掘、整理、检测、培育和性状评价,筛选优良生物遗传基因。强化野生动植物基因保护,建设野生动植物人工种群保育基地和基因库。完善西南部生物遗传资源库,新建中东部生物遗传资源库,收集保存国家特有、珍稀濒危及具有重要价值的生物遗传资源。建设药用植物资源、农作物种质资源、野生花卉种质资源、林木种质资源中长期保存库(圃),合理规划和建设植物园、动物园、野生动物繁育中心。
强化野生动植物进出口管理。加强生物遗传资源、野生动植物及其制品进出口管理,建立部门信息共享、联防联控的工作机制,建立和完善进出口电子信息网络系统。严厉打击象牙等野生动植物制品非法交易,构建情报信息分析研究和共享平台,组建打击非法交易犯罪合作机制,严控特有、珍稀、濒危野生动植物种质资源流失。
防范生物安全风险。加强对野生动植物疫病的防护。建立健全国家生态安全动态监测预警体系,定期对生态风险开展全面调查评估。加强转基因生物环境释放监管,开展转基因生物环境释放风险评价和跟踪监测。建设国门生物安全保护网,完善国门生物安全查验机制,严格外来物种引入管理。严防严控外来有害生物物种入侵,开展外来入侵物种普查、监测与生态影响评价,对造成重大生态危害的外来入侵物种开展治理和清除。
统筹推进生态环境治理体系建设,以环保督察巡视、编制自然资源资产负债表、领导干部自然资源资产离任审计、生态环境损害责任追究等落实地方环境保护责任,以环境司法、排污许可、损害赔偿等落实企业主体责任,加强信息公开,推进公益诉讼,强化绿色金融等市场激励机制,形成政府、企业、公众共治的治理体系。
第一节 健全法治体系
完善法律法规。积极推进资源环境类法律法规制修订。适时完善水污染防治、环境噪声污染防治、土壤污染防治、生态保护补偿、自然保护区等相关制度。
严格环境执法监督。完善环境执法监督机制,推进联合执法、区域执法、交叉执法,强化执法监督和责任追究。进一步明确环境执法部门行政调查、行政处罚、行政强制等职责,有序整合不同领域、不同部门、不同层次的执法监督力量,推动环境执法力量向基层延伸。
推进环境司法。健全行政执法和环境司法的衔接机制,完善程序衔接、案件移送、申请强制执行等方面规定,加强环保部门与公安机关、人民检察院和人民法院的沟通协调。健全环境案件审理制度。积极配合司法机关做好相关司法解释的制修订工作。
第二节 完善市场机制
推行排污权交易制度。建立健全排污权初始分配和交易制度,落实排污权有偿使用制度,推进排污权有偿使用和交易试点,加强排污权交易平台建设。鼓励新建项目污染物排放指标通过交易方式取得,且不得增加本地区污染物排放总量。推行用能预算管理制度,开展用能权有偿使用和交易试点。
发挥财政税收政策引导作用。开征环境保护税。全面推进资源税改革,逐步将资源税扩展到占用各种自然生态空间范畴。落实环境保护、生态建设、新能源开发利用的税收优惠政策。研究制定重点危险废物集中处置设施、场所的退役费用预提政策。
深化资源环境价格改革。完善资源环境价格机制,全面反映市场供求、资源稀缺程度、生态环境损害成本和修复效益等因素。落实调整污水处理费和水资源费征收标准政策,提高垃圾处理费收缴率,完善再生水价格机制。研究完善燃煤电厂环保电价政策,加大高耗能、高耗水、高污染行业差别化电价水价等政策实施力度。
加快环境治理市场主体培育。探索环境治理项目与经营开发项目组合开发模式,健全社会资本投资环境治理回报机制。深化环境服务试点,创新区域环境治理一体化、环保“互联网+”、环保物联网等污染治理与管理模式,鼓励各类投资进入环保市场。废止各类妨碍形成全国统一市场和公平竞争的制度规定,加强环境治理市场信用体系建设,规范市场环境。鼓励推行环境治理依效付费与环境绩效合同服务。
建立绿色金融体系。建立绿色评级体系以及公益性的环境成本核算和影响评估体系,明确贷款人尽职免责要求和环境保护法律责任。鼓励各类金融机构加大绿色信贷发放力度。在环境高风险领域建立环境污染强制责任保险制度。研究设立绿色股票指数和发展相关投资产品。鼓励银行和企业发行绿色债券,鼓励对绿色信贷资产实行证券化。加大风险补偿力度,支持开展排污权、收费权、购买服务协议抵押等担保贷款业务。支持设立市场化运作的各类绿色发展基金。
加快建立多元化生态保护补偿机制。加大对重点生态功能区的转移支付力度,合理提高补偿标准,向生态敏感和脆弱地区、流域倾斜,推进有关转移支付分配与生态保护成效挂钩,探索资金、政策、产业及技术等多元互补方式。完善补偿范围,逐步实现森林、草原、湿地、荒漠、河流、海洋和耕地等重点领域和禁止开发区域、重点生态功能区等重要区域全覆盖。中央财政支持引导建立跨省域的生态受益地区和保护地区、流域上游与下游的横向补偿机制,推进省级区域内横向补偿。在长江、黄河等重要河流探索开展横向生态保护补偿试点。深入推进南水北调中线工程水源区对口支援、新安江水环境生态补偿试点,推动在京津冀水源涵养区、广西广东九洲江、福建广东汀江—韩江、江西广东东江、云南贵州广西广东西江等开展跨地区生态保护补偿试点。到2017年,建立京津冀区域生态保护补偿机制,将北京、天津支持河北开展生态建设与环境保护制度化。
第三节 落实地方责任
落实政府生态环境保护责任。建立健全职责明晰、分工合理的环境保护责任体系,加强监督检查,推动落实环境保护党政同责、一岗双责。省级人民政府对本行政区域生态环境和资源保护负总责,对区域流域生态环保负相应责任,统筹推进区域环境基本公共服务均等化,市级人民政府强化统筹和综合管理职责,区县人民政府负责执行落实。
改革生态环境保护体制机制。积极推行省以下环保机构监测监察执法垂直管理制度改革试点,加强对地方政府及其相关部门环保履责情况的监督检查。建立区域流域联防联控和城乡协同的治理模式。建立和完善严格监管所有污染物排放的环境保护管理制度。
推进战略和规划环评。在完成京津冀、长三角、珠三角地区及长江经济带、“一带一路”战略环评基础上,稳步推进省、市两级行政区战略环评。探索开展重大政策环境影响论证试点。严格开展开发建设规划环评,作为规划编制、审批、实施的重要依据。深入开展城市、新区总体规划环评,强化规划环评生态空间保护,完善规划环评会商机制。以产业园区规划环评为重点,推进空间和环境准入的清单管理,探索园区内建设项目环评审批管理改革。加强项目环评与规划环评联动,建设四级环保部门环评审批信息联网系统。地方政府和有关部门要依据战略、规划环评,把空间管制、总量管控和环境准入等要求转化为区域开发和保护的刚性约束。严格规划环评责任追究,加强对地方政府和有关部门规划环评工作开展情况的监督。
编制自然资源资产负债表。探索编制自然资源资产负债表,建立实物量核算账户,建立生态环境价值评估制度,开展生态环境资产清查与核算。实行领导干部自然资源资产离任审计,推动地方领导干部落实自然资源资产管理责任。在完成编制自然资源资产负债表试点基础上,逐步建立健全自然资源资产负债表编制制度,在国家层面探索形成主要自然资源资产价值量核算技术方法。
建立资源环境承载能力监测预警机制。研究制定监测评价、预警指标体系和技术方法,开展资源环境承载能力监测预警与成因解析,对资源消耗和环境容量接近或超过承载能力的地区实行预警提醒和差异化的限制性措施,严格约束开发活动在资源环境承载能力范围内。各省(区、市)应组织开展市、县域资源环境承载能力现状评价,超过承载能力的地区要调整发展规划和产业结构。
实施生态文明绩效评价考核。贯彻落实生态文明建设目标评价考核办法,建立体现生态文明要求的目标体系、考核办法、奖惩机制,把资源消耗、环境损害、生态效益纳入地方各级政府经济社会发展评价体系,对不同区域主体功能定位实行差异化绩效评价考核。
开展环境保护督察。推动地方落实生态环保主体责任,开展环境保护督察,重点检查环境质量呈现恶化趋势的区域流域及整治情况,重点督察地方党委和政府及其有关部门环保不作为、乱作为的情况,重点了解地方落实环境保护党政同责、一岗双责以及严格责任追究等情况,推动地方生态文明建设和环境保护工作,促进绿色发展。
建立生态环境损害责任终身追究制。建立重大决策终身责任追究及责任倒查机制,对在生态环境和资源方面造成严重破坏负有责任的干部不得提拔使用或者转任重要职务,对构成犯罪的依法追究刑事责任。实行领导干部自然资源资产离任审计,对领导干部离任后出现重大生态环境损害并认定其应承担责任的,实行终身追责。
第四节 加强企业监管
建立覆盖所有固定污染源的企业排放许可制度。全面推行排污许可,以改善环境质量、防范环境风险为目标,将污染物排放种类、浓度、总量、排放去向等纳入许可证管理范围,企业按排污许可证规定生产、排污。完善污染治理责任体系,环境保护部门对照排污许可证要求对企业排污行为实施监管执法。2017年底前,完成重点行业及产能过剩行业企业许可证核发,建成全国排污许可管理信息平台。到2020年,全国基本完成排污许可管理名录规定行业企业的许可证核发。
激励和约束企业主动落实环保责任。建立企业环境信用评价和违法排污黑名单制度,企业环境违法信息将记入社会诚信档案,向社会公开。建立上市公司环保信息强制性披露机制,对未尽披露义务的上市公司依法予以处罚。实施能效和环保“领跑者”制度,采取财税优惠、荣誉表彰等措施激励企业实现更高标准的环保目标。到2020年,分级建立企业环境信用评价体系,将企业环境信用信息纳入全国信用信息共享平台,建立守信激励与失信惩戒机制。
建立健全生态环境损害评估和赔偿制度。推进生态环境损害鉴定评估规范化管理,完善鉴定评估技术方法。2017年底前,完成生态环境损害赔偿制度改革试点;自2018年起,在全国试行生态环境损害赔偿制度;到2020年,力争在全国范围内初步建立生态环境损害赔偿制度。
第五节 实施全民行动
提高全社会生态环境保护意识。加大生态环境保护宣传教育,组织环保公益活动,开发生态文化产品,全面提升全社会生态环境保护意识。地方各级人民政府、教育主管部门和新闻媒体要依法履行环境保护宣传教育责任,把环境保护和生态文明建设作为践行社会主义核心价值观的重要内容,实施全民环境保护宣传教育行动计划。引导抵制和谴责过度消费、奢侈消费、浪费资源能源等行为,倡导勤俭节约、绿色低碳的社会风尚。鼓励生态文化作品创作,丰富环境保护宣传产品,开展环境保护公益宣传活动。建设国家生态环境教育平台,引导公众践行绿色简约生活和低碳休闲模式。小学、中学、高等学校、职业学校、培训机构等要将生态文明教育纳入教学内容。
推动绿色消费。强化绿色消费意识,提高公众环境行为自律意识,加快衣食住行向绿色消费转变。实施全民节能行动计划,实行居民水、电、气阶梯价格制度,推广节水、节能用品和绿色环保家具、建材等。实施绿色建筑行动计划,完善绿色建筑标准及认证体系,扩大强制执行范围,京津冀地区城镇新建建筑中绿色建筑达到50%以上。强化政府绿色采购制度,制定绿色产品采购目录,倡导非政府机构、企业实行绿色采购。鼓励绿色出行,改善步行、自行车出行条件,完善城市公共交通服务体系。到2020年,城区常驻人口300万以上城市建成区公共交通占机动化出行比例达到60%。
强化信息公开。建立生态环境监测信息统一发布机制。全面推进大气、水、土壤等生态环境信息公开,推进监管部门生态环境信息、排污单位环境信息以及建设项目环境影响评价信息公开。各地要建立统一的信息公开平台,健全反馈机制。建立健全环境保护新闻发言人制度。
加强社会监督。建立公众参与环境管理决策的有效渠道和合理机制,鼓励公众对政府环保工作、企业排污行为进行监督。在建设项目立项、实施、后评价等环节,建立沟通协商平台,听取公众意见和建议,保障公众环境知情权、参与权、监督权和表达权。引导新闻媒体,加强舆论监督,充分利用“12369”环保热线和环保微信举报平台。研究推进环境典型案例指导示范制度,推动司法机关强化公民环境诉权的保障,细化环境公益诉讼的法律程序,加强对环境公益诉讼的技术支持,完善环境公益诉讼制度。
第六节 提升治理能力
加强生态环境监测网络建设。统一规划、优化环境质量监测点位,建设涵盖大气、水、土壤、噪声、辐射等要素,布局合理、功能完善的全国环境质量监测网络,实现生态环境监测信息集成共享。大气、地表水环境质量监测点位总体覆盖80%左右的区县,人口密集的区县实现全覆盖,土壤环境质量监测点位实现全覆盖。提高大气环境质量预报和污染预警水平,强化污染源追踪与解析,地级及以上城市开展大气环境质量预报。建设国家水质监测预警平台。加强饮用水水源和土壤中持久性、生物富集性以及对人体健康危害大的污染物监测。加强重点流域城镇集中式饮用水水源水质、水体放射性监测和预警。建立天地一体化的生态遥感监测系统,实现环境卫星组网运行,加强无人机遥感监测和地面生态监测。构建生物多样性观测网络。

加强环境监管执法能力建设。实现环境监管网格化管理,优化配置监管力量,推动环境监管服务向农村地区延伸。完善环境监管执法人员选拔、培训、考核等制度,充实一线执法队伍,保障执法装备,加强现场执法取证能力,加强环境监管执法队伍职业化建设。实施全国环保系统人才双向交流计划,加强中西部地区环境监管执法队伍建设。到2020年,基本实现各级环境监管执法人员资格培训及持证上岗全覆盖,全国县级环境执法机构装备基本满足需求。
加强生态环保信息系统建设。组织开展第二次全国污染源普查,建立完善全国污染源基本单位名录。加强环境统计能力,将小微企业纳入环境统计范围,梳理污染物排放数据,逐步实现各套数据的整合和归真。建立典型生态区基础数据库和信息管理系统。建设和完善全国统一、覆盖全面的实时在线环境监测监控系统。加快生态环境大数据平台建设,实现生态环境质量、污染源排放、环境执法、环评管理、自然生态、核与辐射等数据整合集成、动态更新,建立信息公开和共享平台,启动生态环境大数据建设试点。提高智慧环境管理技术水平,重点提升环境污染治理工艺自动化、智能化技术水平,建立环保数据共享与产品服务业务体系。

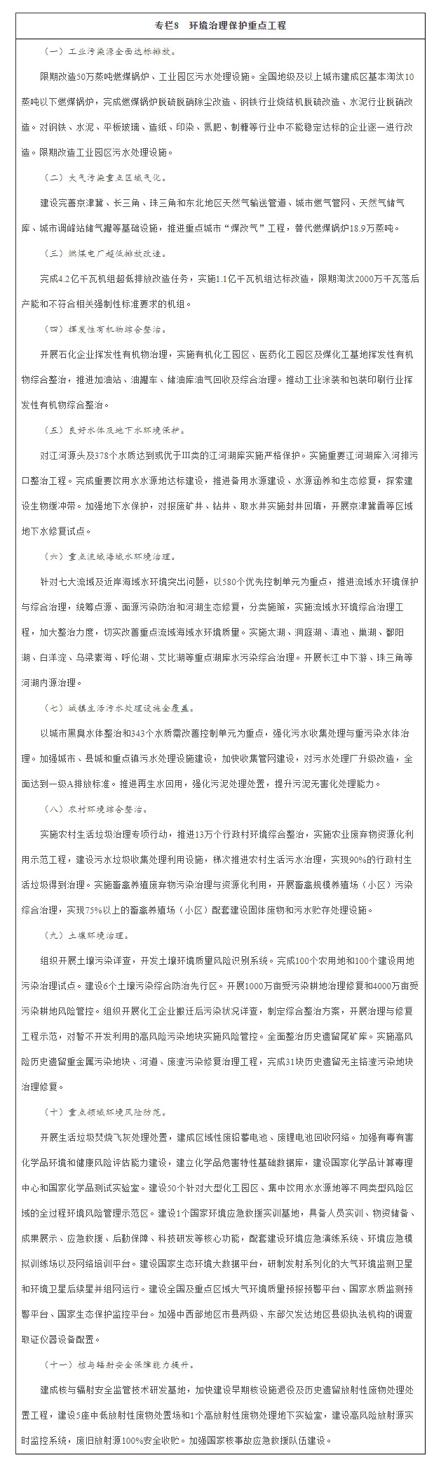
“十三五”期间,国家组织实施工业污染源全面达标排放等25项重点工程,建立重大项目库,强化项目绩效管理。项目投入以企业和地方政府为主,中央财政予以适当支持。


第一节 明确任务分工
明确地方目标责任。地方各级人民政府是规划实施的责任主体,要把生态环境保护目标、任务、措施和重点工程纳入本地区国民经济和社会发展规划,制定并公布生态环境保护重点任务和年度目标。各地区对规划实施情况进行信息公开,推动全社会参与和监督,确保各项任务全面完成。
部门协同推进规划任务。有关部门要各负其责,密切配合,完善体制机制,加大资金投入,加大规划实施力度。在大气、水、土壤、重金属、生物多样性等领域建立协作机制,定期研究解决重大问题。环境保护部每年向国务院报告环境保护重点工作进展情况。
第二节 加大投入力度
加大财政资金投入。按照中央与地方事权和支出责任划分的要求,加快建立与环保支出责任相适应的财政管理制度,各级财政应保障同级生态环保重点支出。优化创新环保专项资金使用方式,加大对环境污染第三方治理、政府和社会资本合作模式的支持力度。按照山水林田湖系统治理的要求,整合生态保护修复相关资金。
拓宽资金筹措渠道。完善使用者付费制度,支持经营类环境保护项目。积极推行政府和社会资本合作,探索以资源开发项目、资源综合利用等收益弥补污染防治项目投入和社会资本回报,吸引社会资本参与准公益性和公益性环境保护项目。鼓励社会资本以市场化方式设立环境保护基金。鼓励创业投资企业、股权投资企业和社会捐赠资金增加生态环保投入。
第三节 加强国际合作
参与国际环境治理。积极参与全球环境治理规则构建,深度参与环境国际公约、核安全国际公约和与环境相关的国际贸易投资协定谈判,承担并履行好同发展中大国相适应的国际责任,并做好履约工作。依法规范境外环保组织在华活动。加大宣传力度,对外讲好中国环保故事。根据对外援助统一部署,加大对外援助力度,创新对外援助方式。
提升国际合作水平。建立完善与相关国家、国际组织、研究机构、民间团体的交流合作机制,搭建对话交流平台,促进生态环保理念、管理制度政策、环保产业技术等方面的国际交流合作,全面提升国际化水平。组织开展一批大气、水、土壤、生物多样性等领域的国际合作项目。落实联合国2030年可持续发展议程。加强与世界各国、区域和国际组织在生态环保和核安全领域的对话交流与务实合作。加强南南合作,积极开展生态环保和核安全领域的对外合作。严厉打击化学品非法贸易、固体废物非法越境转移。
第四节 推进试点示范
推进国家生态文明试验区建设。以改善生态环境质量、推动绿色发展为目标,以体制创新、制度供给、模式探索为重点,设立统一规范的国家生态文明试验区。积极推进绿色社区、绿色学校、生态工业园区等“绿色细胞”工程。到2017年,试验区重点改革任务取得重要进展,形成若干可操作、有效管用的生态文明制度成果;到2020年,试验区率先建成较为完善的生态文明制度体系,形成一批可在全国复制推广的重大制度成果。
强化示范引领。深入开展生态文明建设示范区创建,提高创建规范化和制度化水平,注重创建的区域平衡性。加强创建与环保重点工作的协调联动,强化后续监督与管理,开展成效评估和经验总结,宣传推广现有的可复制、可借鉴的创建模式。
深入推进重点政策制度试点示范。开展农村环境保护体制机制综合改革与创新试点。试点划分环境质量达标控制区和未达标控制区,分别按照排放标准和质量约束实施污染源监管和排污许可。推进环境审计、环境损害赔偿、环境服务业和政府购买服务改革试点,强化政策支撑和监管,适时扩大环境污染第三方治理试点地区、行业范围。开展省级生态环境保护综合改革试点。
第五节 严格评估考核
环境保护部要会同有关部门定期对各省(区、市)环境质量改善、重点污染物排放、生态环境保护重大工程进展情况进行调度,结果向社会公开。整合各类生态环境评估考核,在2018年、2020年底,分别对本规划执行情况进行中期评估和终期考核,评估考核结果向国务院报告,向社会公布,并作为对领导班子和领导干部综合考核评价的重要依据。